logo

会员登录

用户登录 评委登录
一周内自动登录 建议在公共电脑上取消此选项
一周内自动登录 建议在公共电脑上取消此选项
依据工信部新规要求,运营商部署做出调整,现部分用户无法获取短信验证码(移动运营商为主)。如遇收不到短信验证码情况,请更换其他手机号(联通、电信)尝试,有疑问请电话咨询:18912606905、18136127515。
一周内自动登录 建议在公共电脑上取消此选项
手机验证码登录 还未账号?立即注册

会员注册

*依据工信部新规要求,运营商部署做出调整,现部分用户无法获取短信验证码(移动运营商为主)。如遇收不到短信验证码情况,请更换其他手机号(联通、电信)尝试,有疑问请电话咨询:18912606905、18136127515。
已有账号?
医械创新资讯
医械创新资讯

即将报价!25种耗材集采来了

日期:2025-11-16
浏览量:2065
一次集采,25种耗材将降价。

01

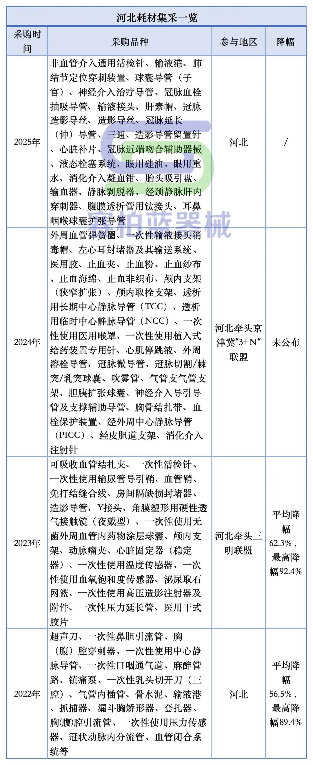
河北25种耗材集采

1120日报价


1114日,河北省医用药品器械集中采购中心发布《关于开展非血管介入通用活检针等25种医用耗材集中带量采购报价工作的通知》,开展非血管介入通用活检针等25种医用耗材集中带量采购报价工作

河北此轮集采包括非血管介入通用活检针、输液港、肺结节定位穿刺装置等25个采购品种。具体如下:

集采正式报价时间202511209:00-112015:00

河北耗材集采模式颇有特色。

2022年以来,河北连续多年单独或牵头开展一次性覆盖诸多品种耗材的带量采购,其中常有集采生面孔出现。

今年的集采中,眼用硅油、眼用重水腹膜透析管用钛接头、静脉剥脱器和经颈静脉肝内穿刺器等较少集采的品种也在列,集采品类覆盖眼科、消化介入、冠脉介入、外周介入、神经介入、通用介入、透析等多领域。

价格方面,此前几次集采中部分品种降价幅度较大,最高降幅超过90%。此次集采是否会继续破价还有待观察。

02

六大联盟集采齐发,这些市场有变


近期,又有多个耗材细分市场迎来集采大考。

黑龙江牵头的腔静脉滤器和消融电极集采正在报量中,集采联盟成员为天津、河北、山西、内蒙古等23省(自治区、直辖市)。

福建牵头的结构心脏病封堵器联盟集采已1115日发布采购文件,此次集采联盟成员覆盖全国

此外,湖南牵头的29高频电刀/中性电极集采、广西牵头的26中医针具集采,以及重庆牵头的26输尿管支架集采,均已开始征求意见;由甘肃牵头的心脏瓣膜省际联盟集采,也在近期召开了企业介绍会,品种包括生物瓣膜、机械瓣膜和介入瓣膜

省级集采方面,福建一次性活检针、一次性包皮吻合器全省性联盟集采将于1121日报价;广东省消化介入类医用耗材集采1114日公布了拟中选结果

比较特殊的是,数字化耗材产品也开启了带量采购。

截至目前,贵州、河南、宁夏等多地开展了云胶片集采,这也是医疗数字化与集采的一项融合创新尝试。推进医疗机构检查检验结果互认的背景下,云胶片集采为实现区域乃至全国范围的影像共享与互认提供了关键技术支撑,可减少胶片耗材采购与存储管理支出,加速智慧医院建设步伐。

03

耗材市场仍在振荡期

企业积极开拓新业务


据国金证券数据,医疗耗材板块2025Q3单季度收入同比-0.50%,在DRG政策全国推广的背景下,部分手术需求短期略有承压,同时关税政策变化导致部分低值耗材出口也面临一定价格压力。

集采的影响还在持续。

乐普医疗指出,心血管植介入器械准备应对集采,已开始进行主动渠道库存管理,这部分业务收入稍微有所收缩虽然参与集采后,产品降价增速放缓,但从长期来看,头部企业最终仍可获益。

企业端,在维稳主营业务的同时,也在积极开拓新市场,以增量业务支撑增长

今年前三季度,受国际贸易形势影响叠加销售价格承压,蓝帆医疗健康防护事业部呈现亏损态势。不过心脑血管事业部实现营收10亿元,较去年同期增长超过20%。蓝帆旗下公司的TAV系统于6获欧盟CE认证,Q3瓣膜产品销量创历史新高.

乐普医疗开拓医学美容创新药神经调控/脑机接口三大战略新兴业务。其中,神经调控板块,DBS预计近期获批上市,CCM准备明年一、二季度申报。

医学美容板块下达的明年收入目标为10亿,其中童颜针、注射用透明质酸钠溶液、注射用交联透明质酸钠凝胶销售目标6亿,PDRN“三文鱼针销售目标2亿,热玛吉(设备/耗材)销售目标2亿(后两者尚未上市) “童颜针8月初发货以来,目前含税收入1亿左右,业绩超出了公司预期。

器械企业跨界布局的成效已初步显现。






▲文章来源:赛柏蓝器械
▲转载请标注以上来源

声明:本文仅作信息传递之目的,仅供参考。本文不对投资及治疗构成任何建议,请谨慎甄别。如涉及作品内容、版权和其它问题,为保障双方权益,请与我们联系,我们将立即处理。如有平台转载本篇文章,须自行对该篇文章负责,医疗器械创新网不对转载引起的二次传播负责。

往期推荐

财务造假,医械龙头企业退市倒计时

迈瑞,再次出手!

奥林巴斯,新品

苏州这一械企,拿下近亿元融资!


返回列表