logo

会员登录

用户登录 评委登录
一周内自动登录 建议在公共电脑上取消此选项
一周内自动登录 建议在公共电脑上取消此选项
依据工信部新规要求,运营商部署做出调整,现部分用户无法获取短信验证码(移动运营商为主)。如遇收不到短信验证码情况,请更换其他手机号(联通、电信)尝试,有疑问请电话咨询:18912606905、18136127515。
一周内自动登录 建议在公共电脑上取消此选项
手机验证码登录 还未账号?立即注册

会员注册

*依据工信部新规要求,运营商部署做出调整,现部分用户无法获取短信验证码(移动运营商为主)。如遇收不到短信验证码情况,请更换其他手机号(联通、电信)尝试,有疑问请电话咨询:18912606905、18136127515。
已有账号?
医械创新资讯
医械创新资讯

集采新规来了!

日期:2025-12-03
浏览量:2404

集采执行监管考核规则发布,6分以下将被重点监测。

01

集采执行监管实行“打分制”

连续7分以下的医院将被约谈


近日,河南医保局发布《河南省药品、医用耗材集中带量采购经办工作指南(试行)》(简称《指南》,完整见文末),明确提出将启动集采执行监测工作。
图片
根据《指南》,河南集采执行监测评价包括:报量工作评价、集采定期运行监测、执行情况评价、评价处置及申诉。
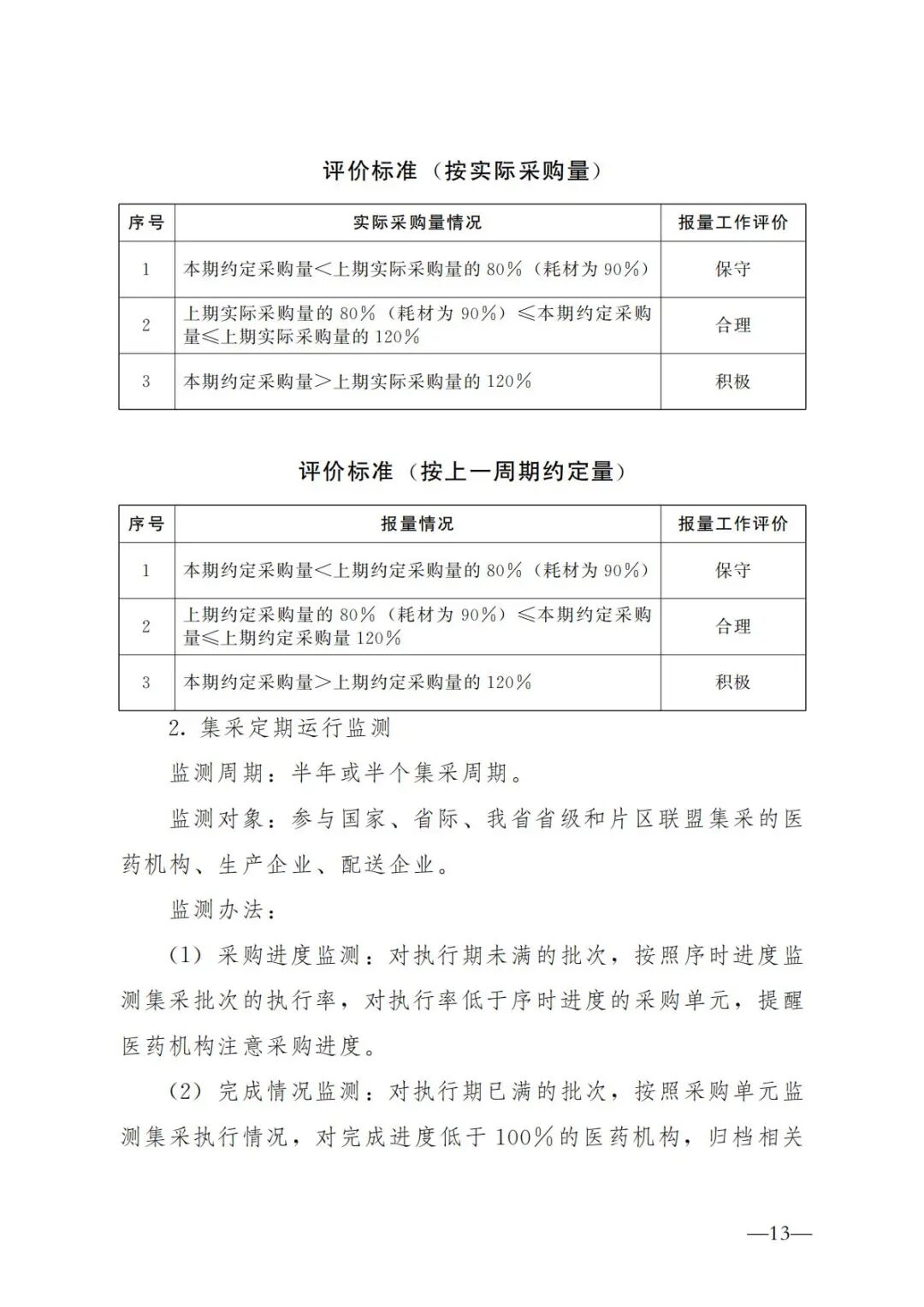
在报量部分,相关批次首年约定采购量,参照上一年度实际采购量;相关批次第二周期及后续周期约定采购量,参照上一周期约定采购量。具体评价标准如下:
图片

集采定期运行监测周期为半年或半个集采周期,监测办法包括采购进度、完成情况、配送情况。此外,河南将结合报量工作评价结果和各批次执行进度情况,对执行情况进行二次评价,评分标准包括报量评价执行情况

其中积极合理报量得4分,保守报量得2采购执行进度低于100%不得分;执行进度不低于100%,低于120%6;执行进度超过120%,不高于200%3执行进度超过200%不得分

具体执行情况标准如下:

图片
图片
根据《指南》,对平均得分在68分的医药机构在下个监测周期列为部分抽查,如果连续两个监测周期均在7分以下的进行提醒约谈;对平均得分在6分以下的进行提醒约谈,并在后续监测周期列为重点监测对象
随着集采持续扩围,针对执行阶段的监管也愈加细化。
今年5月,河南发布《关于进一步加强药品和医用耗材集中带量采购执行管理工作的通知(征求意见稿)》,将在每个批次中选结果执行第3个月起,对辖区内医疗机构中选产品进院情况开展一轮排查,并提出挂钩结余留用资金、探索医疗服务价格协同联动等激励举措等。
除了河南外,江苏医保局近日发布《江苏省医药价格监测指标(1.0版)》,将各集采品种执行进度列为监测指标之一,并分为预警提醒和核实处理两大类别,后者将触发核查整改机制。具体如下:
图片
图片

北京也在今年6月发文,动态监测每个采购品种、每家医疗机构的采购进度、采购量占比情况医疗机构报量与上一年历史采购量和本年实际使用量存在较大差异的,依托本市医药集采平台排名通报

02

纳入医保支付
河南规范非集采品种准入

除了集采全流程管理内容外,此次《指南》还聚焦集采外市场。相关批次新增修订和转归项目医用耗材价格和医保准入谈判后,新上市的同种医用耗材、以及谈判结果执行满一年后,与谈判产品同组的谈判未通过产品,在未纳入集采的情况下,可按照谈判通过产品的组套方式,由企业提出申请,经审核后按规定挂网销售,并按谈判产品相关政策纳入医保支付范围
基本流程如下:
图片
河南医保局在官方解读中表示,专家论证内容主要包括:申报产品与谈判产品性能特征是否区别较大申报产品价格是否合理提出价格建议;围绕临床需求市场格局等方面情况,探讨组织集中带量采购的可行性
基于该规则,将为国内非集采产品提供进院入场券。与此同时,通过专家论证协商价格,将倒逼企业进行产品创新,以在谈判中证明价值,同时也是获得医保支付资格的关键契机。
就在今年9月,河南发布《关于规范医保医用耗材目录的通知》,其中已明确提到,与集采中选耗材类别相同、功能相近的耗材,原则上以集采最高中选价作为医保支付限价
非集采耗材市场近年迎来新的变化。例如,上海已在药品领域开展探索,指导本市医疗机构采购联盟根据临床需求,以未纳入集采品种为重点,深化药品集中议价采购试点
浙江也于近日发文,推动未纳入集中带量采购范围的药品和医用耗材,以专科医院联合采购、医疗联合体采购、自愿组成采购联盟采购等形式开展组团采购。
此次河南的《指南》,既补齐了过往集采落地执行的监管短板,也为非集采品种搭建了规范化的市场准入路径,耗材市场加速朝着更透明、更高效、更贴合临床需求的方向迈进。
附:
图片
图片
图片
图片
图片
图片
图片
图片
图片
图片
图片
图片
图片
图片
图片
图片
图片






▲内容来源:赛柏蓝器械
转载请标注以上来源

声明:本文仅作信息传递之目的,仅供参考。本文不对投资及治疗构成任何建议,请谨慎甄别。如涉及作品内容、版权和其它问题,为保障双方权益,请与我们联系,我们将立即处理。如有平台转载本篇文章,须自行对该篇文章负责,医疗器械创新网不对转载引起的二次传播负责。

图片

往期推荐

财务造假,医械龙头企业退市倒计时

迈瑞,再次出手!

奥林巴斯,新品

苏州这一械企,拿下近亿元融资!

图片


返回列表