logo

会员登录

用户登录 评委登录
一周内自动登录 建议在公共电脑上取消此选项
一周内自动登录 建议在公共电脑上取消此选项
依据工信部新规要求,运营商部署做出调整,现部分用户无法获取短信验证码(移动运营商为主)。如遇收不到短信验证码情况,请更换其他手机号(联通、电信)尝试,有疑问请电话咨询:18912606905、18136127515。
一周内自动登录 建议在公共电脑上取消此选项
手机验证码登录 还未账号?立即注册

会员注册

*依据工信部新规要求,运营商部署做出调整,现部分用户无法获取短信验证码(移动运营商为主)。如遇收不到短信验证码情况,请更换其他手机号(联通、电信)尝试,有疑问请电话咨询:18912606905、18136127515。
已有账号?
医械创新资讯
医械创新资讯

7个亿!两家POCT企业分钱!

日期:2023-06-07
浏览量:2677




近一段时间,随着2022年年报落下帷幕,越来越多的IVD知名企业纷纷公布公司的分红方案!据东方财富网公布的信息可以看到,博拓生物、奥泰生物派现分别超过2亿和5亿元!




01


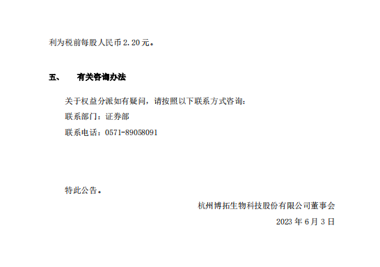
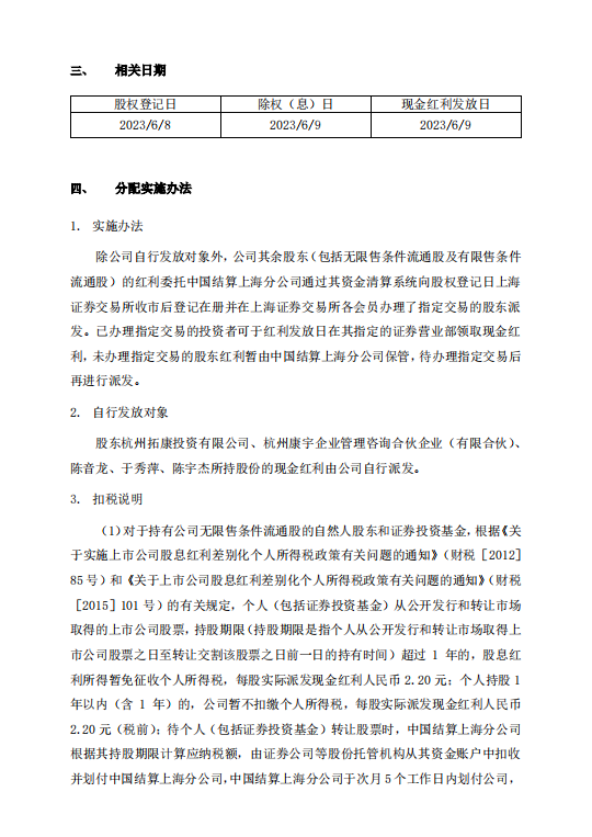
近日!东方财富网公布了一则关于《杭州博拓生物科技股份有限公司2022年年度权益分派实施公告》。其中写明,博拓生物本次利润分配以方案实施前的公司总股本106,666,667股为基数,每股派发现金红利2.20元(含税),共计派发现金红利234,666,667.40元(含税)。

具体公告内容如下:

02



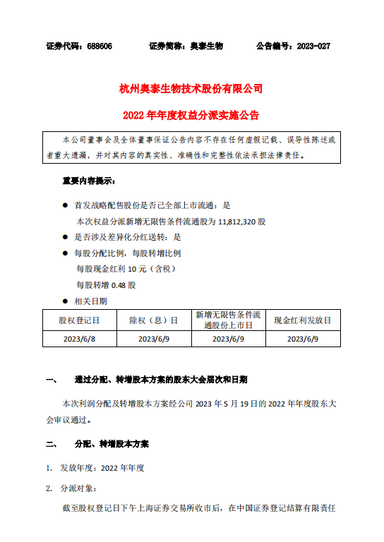
近日!东方财富网公布了一则关于《杭州奥泰生物技术股份有限公司2022年年度权益分派实施公告》。其中写明,奥泰生物本次利润分配及转增股本以方案实施前的公司总股本53,904,145股为基数,每股派发现金红利10元(含税),共计派发现金红利528,681,450.00元(含税)。


具体公告内容如下:



返回列表