logo

会员登录

用户登录 评委登录
一周内自动登录 建议在公共电脑上取消此选项
一周内自动登录 建议在公共电脑上取消此选项
依据工信部新规要求,运营商部署做出调整,现部分用户无法获取短信验证码(移动运营商为主)。如遇收不到短信验证码情况,请更换其他手机号(联通、电信)尝试,有疑问请电话咨询:18912606905、18136127515。
一周内自动登录 建议在公共电脑上取消此选项
手机验证码登录 还未账号?立即注册

会员注册

*依据工信部新规要求,运营商部署做出调整,现部分用户无法获取短信验证码(移动运营商为主)。如遇收不到短信验证码情况,请更换其他手机号(联通、电信)尝试,有疑问请电话咨询:18912606905、18136127515。
已有账号?
医械创新资讯
医械创新资讯

定了!8类医用耗材,开始大范围集采

日期:2022-08-03
浏览量:2912

11省41市,又有大动作!

                                             定了!8类耗材开始带量采购

昨日(8月1日),三明采购联盟发布《医用耗材采购文件(SM-HC2022-1)》(以下简称“文件”),确认将开展血糖试纸等8类医用耗材的集中带量采购。

据文件了解,参与本次集采的11个省市分别为:河北省、青海省、呼和浩特市、乌海市、太原市、运城市、阳泉市、鸡西市、济南市、临沂市、于都县、邵阳市、娄底市、湘西自治州、周口市、昭通市、玉溪市、石河子市、三明市。

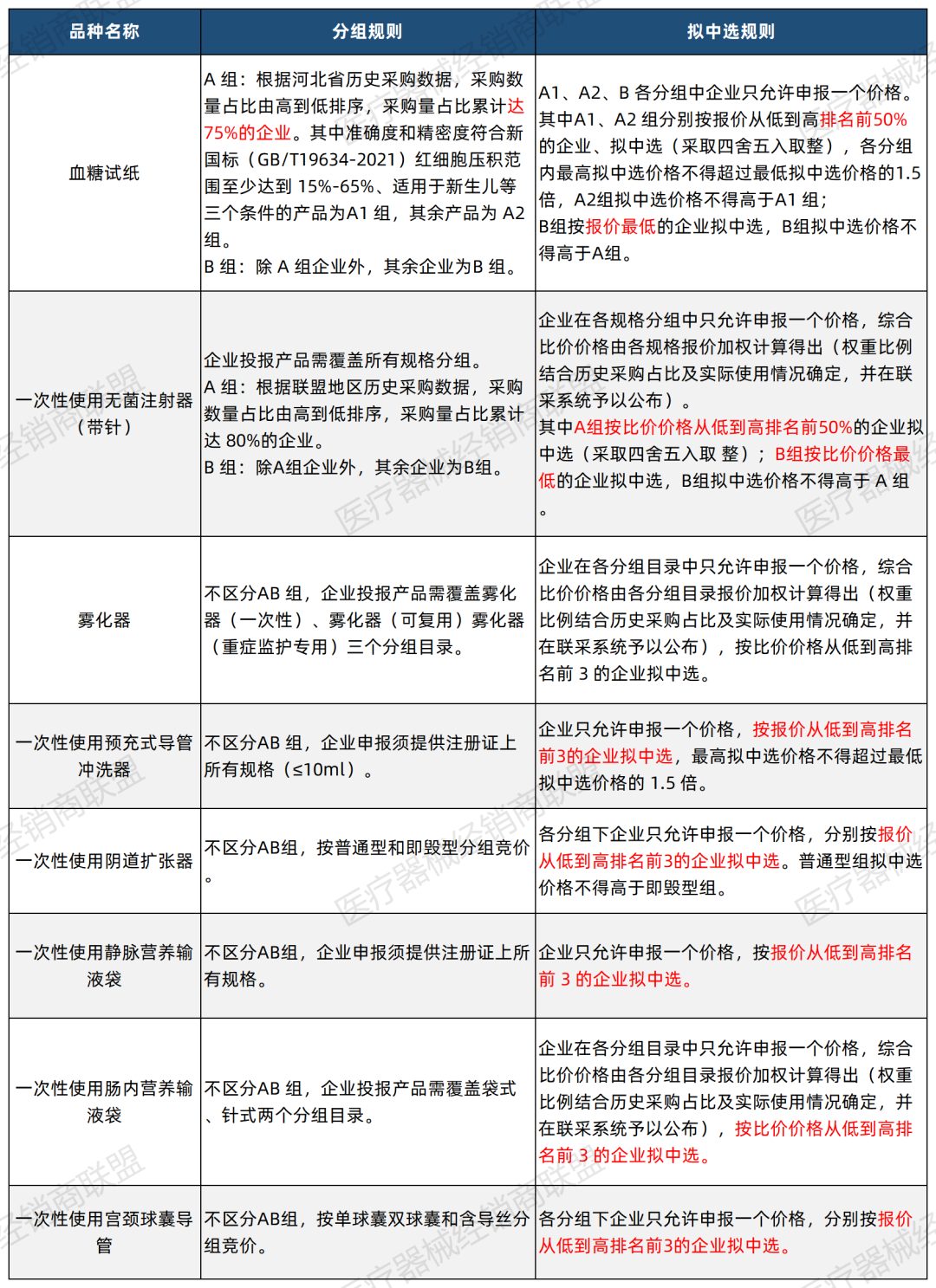
采购耗材品种为:血糖试纸、一次性使用无菌注射器、雾化器、一次性使用预充式导管冲洗器、一次性使用阴道扩张器、一次性使用静脉营养输液袋、一次性使用肠内营养输液袋、一次性使用宫颈球囊导管。

另外,就在前几天,三明采购联盟召开了“贯彻落实国家集采政策探索推进低值医用耗材联合带量采购——三明采购联盟组织召开医用耗材联采工作会议”。

会上,三明市人民政府肖建宁副秘书长强调,三明采购联盟要充分发挥好药耗改革“尖刀连”和“排头兵”的先锋作用,进一步扩大联盟集采范围,推进药耗集中采购高质量发展,不断在重点、难点品种上取得新突破。

会议结束后,本次8类耗材联采工作也将马上进入申报竞价程序,最终中选结果预计于8月底产生。

不参加集采,纳入监控!

整体来看,目前各类低值耗材降价力度不小,部分低值耗材品类降幅达到90%以上。而本次三明联采之后,相关耗材价格有望再破前低。

文件要求:在三明联盟地区有销售记录的相关品种生产企业如符合申报条件均须参加。如不参加,采购周期内该企业的相关产品实行备案采购并纳入重点监控管理。这实际上是在变相强制所有耗材企业必须参与本次联采。

在采购周期内,如同产品在全国其他地市级(含联盟)及以上集中采购(含带量采购)中产生更低中选价格,价格须进行联动。也就是说,本次耗材联采的中选价,必定是全国最低。

另外,随着集采不断扩围,带量采购规则也在不断优化。本次拟中选规则中,文件特别强调,企业只允许申报一个价格,但产品竞价中如出现企业报价相同的情况,按照联盟集采上报历史采购量大的优先。

品类扩大!鼓励地方加入“三明采购联盟”

众所周知,三明一直是中国医改的先锋之地。去年10月,国务院医改领导小组更是印发《关于深入推广福建省三明市经验深化医药卫生体制改革的实施意见》,明确提出要鼓励地方加入“三明采购联盟”。

今年以来,三明采购联盟又添两名新成员。湖南省邵阳市、河南省周口市分别于今年2月、6月加入三明采购联盟。截至目前,三明采购联盟已覆盖16省29市。

显然,三明采购联盟的工作动向,对未来全国的集采方向有着重要的指导意义。

目前,除了三明采购联盟外,越来越多的省市地区也在开展低值耗材集采,不断扩大各地联盟规模,采购主体从地级市向一省乃至多省扩展。被纳入集采清单的耗材品类也不断增加,日趋丰富。

株洲8市联盟:

2021年12月开展低值耗材集采,6个品种价格平均降幅72.7%,最高降幅90.7%,2022年预计至少节省采购费用约2.76亿元。其中,一次性使用腹腔穿刺器降价86.4%,一次性使用密闭式留置针降价77.9%,镇痛装置降价79.6%,一次性使用腰硬联合麻醉穿刺包降价70.3%,压力传感器降价70.6%,医用胶片类降价47.6%。


这一联盟今年可能扩展至全省,并对新的耗材品类进行带量采购。


山西中片、北片、南片市域联盟:


山西省医保局指导各市组建了三个市域联盟开展低值医用耗材集中带量采购。三个市域联盟分别为:太原、晋中、忻州、吕梁4市组成“中片”市域联盟,大同、朔州、阳泉3市组成“北片”市域联盟,临汾、运城、长治、晋城4市组成“南片”市域联盟。


各联盟集中采购工作由联盟内市级医保部门轮流牵头承办。已开展一次性使用无菌注射器、一次性使用真空采血管、一次性使用吸氧管、预充式导管冲洗器、一次性导尿管、一次性导尿包、病毒采样器、样本释放剂、全自动核酸提取试剂、镇痛装置、气管插管、喉罩、麻醉面罩、麻醉穿刺包、呼吸过滤器、呼吸回路管等诸多低值医用耗材集中带量采购。


重庆等八省联盟:


2021年12月,重庆、河南、广西、海南、贵州、云南、青海、宁夏、新疆、新疆生产建设兵团等八省联盟,开展静脉留置针带量采购,中选产品平均降幅72.5%,最高降幅达94.1%。


黑龙江、辽宁联盟:


2022年5月,黑龙江省医疗保障局牵头组织开展的黑龙江省、辽宁省血液透析类医用耗材省际联盟集采,遴选出临床使用量大、采购金额高、同质化较高的血液净化装置体外循环管路、血液透析滤过器等6种耗材,共66家企业产品拟中选。与平台现行平均价格相比,拟中选产品平均降幅26.46%,最大降幅达35.63%。

值得一提的是,此前,三明采购联盟发布《三明采购联盟(全国)办公室关于报送24个医用耗材拟采购品种历史数据的通知》,其中初步筛选出24个拟采购医用耗材品种组织联采,而此次发布的正式文件只确定了8个采购品种。

或许,余下16个拟采购品种将成为三明采购联盟的下一个目标。


返回列表