logo

会员登录

用户登录 评委登录
一周内自动登录 建议在公共电脑上取消此选项
一周内自动登录 建议在公共电脑上取消此选项
依据工信部新规要求,运营商部署做出调整,现部分用户无法获取短信验证码(移动运营商为主)。如遇收不到短信验证码情况,请更换其他手机号(联通、电信)尝试,有疑问请电话咨询:18912606905、18136127515。
一周内自动登录 建议在公共电脑上取消此选项
手机验证码登录 还未账号?立即注册

会员注册

*依据工信部新规要求,运营商部署做出调整,现部分用户无法获取短信验证码(移动运营商为主)。如遇收不到短信验证码情况,请更换其他手机号(联通、电信)尝试,有疑问请电话咨询:18912606905、18136127515。
已有账号?
医械创新资讯
医械创新资讯

最低价!3大耗材集采启动

日期:2025-04-20
浏览量:23881

耗材低价联动继续扩围。


01

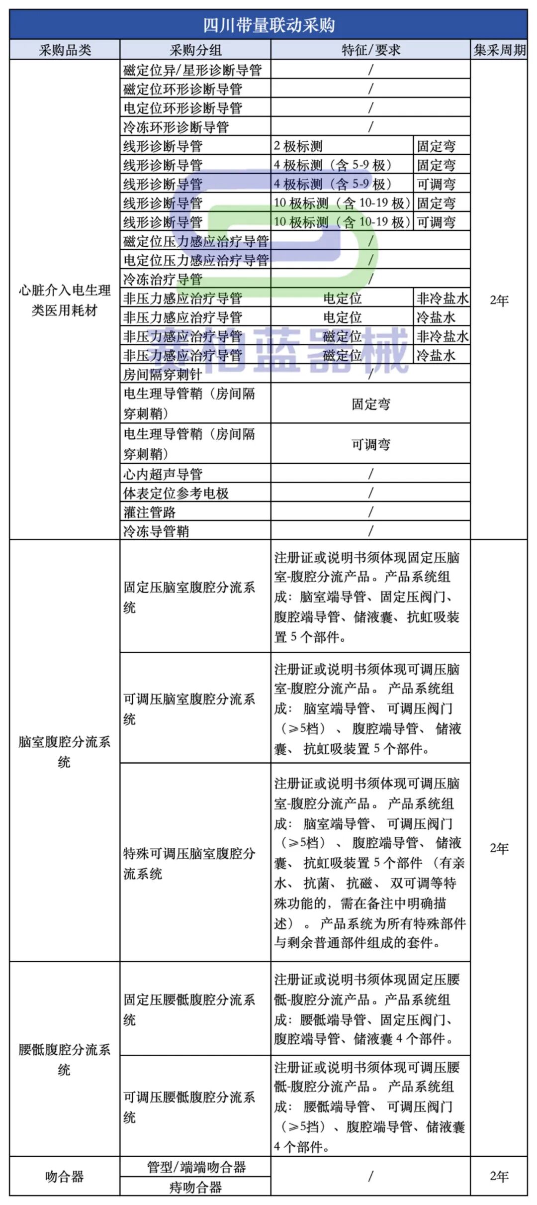
四川启动带量联动采购

涉电生理、吻合器、脑脊液分流系统


417日,四川医保局连发三份公告,将开展四川省脑脊液分流系统吻合器类电生理类医用耗材带量联动采购。除四川外,西藏自治区也参与此次吻合器带量联动采购。


图片
图片
图片

四川此轮集采方式为带量联动、双向选择,参照市场总体价格水平综合质量等因素,联动全国各省(自治区、直辖市)带量采购价格。每个分组采购需求量原则上不低于同分组历史采购量的80%集采周期为2


产品信息申报时间为2025422-2025514


采购品种及分组如下:


图片


此次集采的三大类耗材,此前均已经历大型联盟集采杀价。其中,吻合器集采铺开较早,开放吻合器、腔镜吻合器都已实现大规模的降价覆盖。


电生理领域,2023年福建牵头的心脏电生理耗材联盟集采逐步落地执行,集采中选产品平均降幅49.35%。以手术量较大的房颤消融手术为例,单台手术耗材成本由集采前平均7.6万元降至集采后的4.2万元。同年,京津冀3+N”联盟开展电生理耗材带量联动采购,平均降幅45%


脑脊液分流系统属于神经外科耗材,该市场由进口品牌主导。2023河南23省神经外科联盟集采中曾开展集采,美敦力、英特格拉、克里斯托福弥提柯、法国索菲萨4企业中选,这也是目前该领域为数不多获批的几家企业。


通过带量联动采购,尚未集采的地区可实现相关产品的快速降价。


报价方面,四川要求,产品报价应不高于全国省级平台最低挂网价(若有)。拟中选规则方面,分曾中选产品和非曾中选产品两种情况,具体如下:

图片

02

集采刺激下

电生理市场加速繁荣


心脏电生理手术的主要适应症为房颤与室上心动过速


《中国心血管健康与疾病报告2023》数据显示,2022年心律失常住院患者为83万例,其中开展消融手术的总计约23.3万例,占心律失常患者总住院人次的2.8%,且手术数量呈增加趋势。


尽管过速性心律失常患者人数庞大,但受限于相关疾病早筛尚未推广、电生理手术难度高等因素,电生理治疗渗透率仍较低


集采在推进产品降价的同时,也在一定程度上刺激了市场发展。


电生理市场长期由跨国巨头领跑,近年来,国产企业快速追赶,在射频消融、冷冻消融以及脉冲电场消融等领域多有布局,尤其在被认为是当下最具颠覆性的创新领域——脉冲电场消融领域,国内企业与外资企业同场竞技,较早推进新品上市


图片
图片

(截图自国家药监局官网)


去年,PFA技术在美国房颤市场的进展速度超出预期。国内市场方面,相关企业认为,尽管中国市场的新产品准入速度较慢,但国际市场的替代趋势比预期要强。价格方面目前PFA在中国的价格与传统射频消融价格相近,预计到2027年市场价格压力会明显增加。


此外,尽管PFA的使用范围和效果超出预期,但仍需关注手术过程中的安全性和卫生经济性。


整体来看,目前国内电生理企业正在快速爬坡。


根据企业最新财报,2024微电生理实现营收4.13亿元,同比增长25.51%归母净利润5207.04万元,同比增815.36%。其中,2024年国际市场营收同比增长超60%


2024年微电生理研发收入1.01亿元,占营收的24.54%。新品方面,Magbot™一次性使用磁导航盐水灌注射频消融导管国内获批,参股公司上海商阳医疗的脉冲消融系统目前也获批上市。PulseMagic压力脉冲导管进入创新器械“绿色通道”,现已进入临床收尾阶段;子公司上海鸿电的FlashPoint@肾动脉射频消融系统进入创新器械“绿色通道”,目前在临床试验阶段。


惠泰医疗2024年营收20.66亿元,同比增长25.18%;归母净利润6.73亿元,同比增长26.14%。据披露,报告期内惠泰医疗深化市场开拓,实现产品覆盖率及入院率的进一步提升;此外积极拓展海外市场,加大对国际业务的投入。


海外市场方面,惠泰指出,预计2025年海外业务基本上会保持较高增长。公司将海外市场划分为美洲区、大亚太区中东非洲区、欧洲区和俄罗斯独联体区,依据各区域的市场特点,产品注册进度以及生意模式进行资源配置。

属于国产电生理品牌的黄金时代已经到来。







▲文章来源:赛柏蓝器械
▲转载请标注以上来源

声明:本文仅作信息传递之目的,仅供参考。本文不对投资及治疗构成任何建议,请谨慎甄别。如涉及作品内容、版权和其它问题,为保障双方权益,请与我们联系,我们将立即处理。如有平台转载本篇文章,须自行对该篇文章负责,医疗器械创新网不对转载引起的二次传播负责。
图片

往/期/回/顾


GE重大人事变动,新总裁“五一”到任!


巨头混战!谁能拿下BD2000亿“大蛋糕”?

卷哭同行,联影再包揽1.13亿大标!

图片
图片

返回列表